About our product
TimeSentry provides all the basic features and benefits of existing time tracking and billing software while adding a meta-layer of AI to autopopulate timesheets; so your firm can spend less time billing and more time billing.


Case Study // Mobile Design
Project Background
Click to learn more.
I was introduced to Timesentry while freelancing, doing design consultations around branding. The CEO had only created a basic product, and had little semblance of a design vision.
Once brought on to the team full time, we decided to rebrand to create a cohesive design around the founders vision. Our 3 words were futuristic, dark, and edgy.


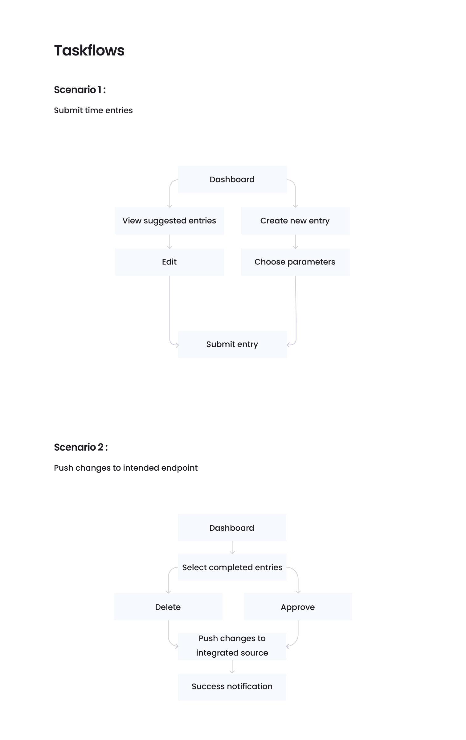
While the MVP was launched, the company was seeking product market fit. We had seen promising leads in specific demographics:
- Small firms (1-10 time trackers)
- Coastal location
- Already using AI tools for other work related tasks (not reticent to take on new tech)
So we put out a quick survey of current users and cold outreach responses to verify our claims.

With PMF goals in place, we began our redesign and marketing campaigns to align with our more pointed goals.
The following case study served as the basis of our product design, and was then implemented by myself and my cofound, along with a small team of remote developers. Utilizing Asana, daily stand ups, and an Agile framework and SCRUM techniques, we were successful in our endeavor after the period of a few weeks.
With the help of Techstars’ mentorship, and as a result of our new strategy implementation, we were able to increase our user base by 500% within a 3 month period.


























